Номер 895 - ГДЗ Алгебра 7 класс. Мерзляк, Полонский. Учебник. Страница 172

Вернуться к содержанию учебника

Страница 172

892 893 894 895 896 897 898

Вопрос

Постройте график функции:

Подсказка

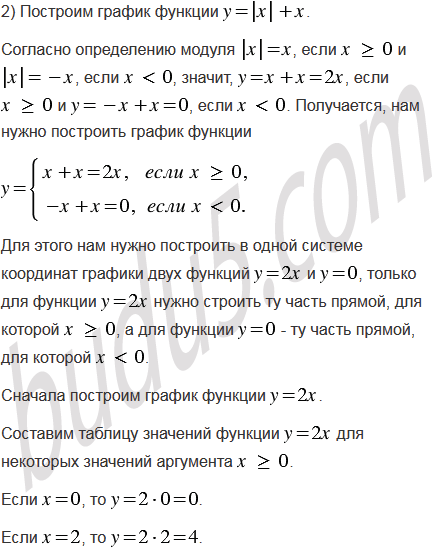
Ответ


Вернуться к содержанию учебника