Номер 893 - ГДЗ Алгебра 7 класс. Мерзляк, Полонский. Учебник. Страница 172

Вернуться к содержанию учебника

Страница 172

890 891 892 893 894 895 896

Вопрос

Постройте график функции:

Подсказка

Вспомните:

  1. Координаты точки на координатной плоскости.
  2. Что называют функцией.
  3. Что называют графиком функции.
  4. График линейной функции.
  5. Правила сложения рациональных чисел.
  6. Правила вычитания рациональных чисел.
  7. Правила умножения рациональных чисел.
  8. Какие прямые называют параллельными.

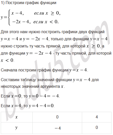
Ответ


Вернуться к содержанию учебника