Номер 512 - ГДЗ Алгебра 8 класс. Мерзляк, Полонский. Учебник. Страница 131

Вернуться к содержанию учебника

Упражнения §16. Страница 131

509 510 511 512 513 514 515

Вопрос

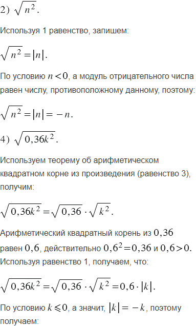
Упростите выражение:

Подсказка

Ответ


Вернуться к содержанию учебника