Вернуться к содержанию учебника
Упражнения § 7. Страница 57
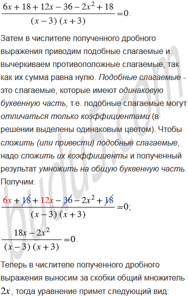
Лодка прошла 6 км против течения реки и 12 км по течению, потратив на весь путь 2 ч. Найдите скорость лодки в стоячей воде, если скорость течения реки составляет 3 км/ч.
Вспомните:
Вернуться к содержанию учебника