Номер 103 - ГДЗ Алгебра 8 класс. Мерзляк, Полонский. Учебник. Страница 27

Вернуться к содержанию учебника

Упражнения § 4. Страница 27

100 101 102 103 104 105 106

Вопрос

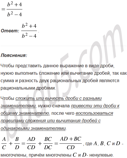
Представьте в виде дроби выражение:

Подсказка

Вспомните:

  1. Какую дробь называют рациональной.
  2. Что называют одночленом.
  3. Что называют многочленом.
  4. Основное свойство рациональной дроби.
  5. Сложение и вычитание рациональных дробей с разными знаменателями.
  6. Сложение и вычитание рациональных дробей с одинаковыми знаменателями.
  7. Подобные слагаемые, правила раскрытия скобок.
  8. Степень с натуральным показателем.
  9. Свойства степени с натуральным показателем.
  10. Распределительное свойство умножения.
  11. Умножение одночлена на многочлен.
  12. Противоположные числа.
  13. Правила сложения рациональных чисел.
  14. Правило вычитания рациональных чисел.

Ответ


Вернуться к содержанию учебника