Номер 83 - ГДЗ Алгебра 8 класс. Мерзляк, Полонский. Учебник. Страница 22

Вернуться к содержанию учебника

Упражнения § 3. Страница 22

80 81 82 83 84 85 86

Вопрос

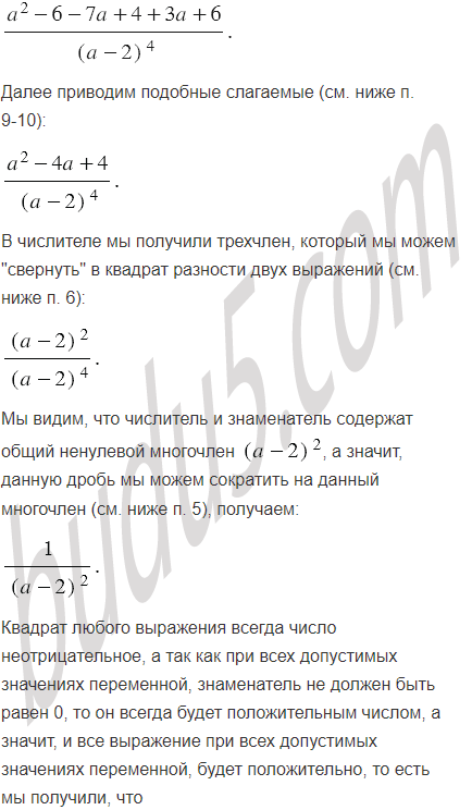
Докажите, что при всех допустимых значениях переменной выражение принимает положительные значения.

Подсказка

Ответ


Вернуться к содержанию учебника