Номер 65 - ГДЗ Алгебра 8 класс. Мерзляк, Полонский. Учебник. Страница 19

Вернуться к содержанию учебника

Упражнения § 2. Страница 19

62 63 64 65 66 67 1

Вопрос

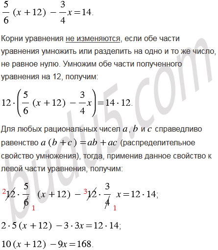
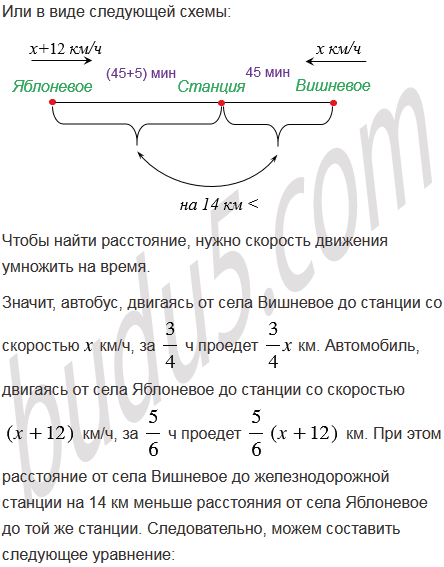
Расстояние от села Вишневое до железнодорожной станции на 14 км меньше расстояния от села Яблоневое до той же станции. Время, за которое автобус преодолевает расстояние от села Вишневое до станции, составляет 45 мин, а время, за которое легковой автомобиль проезжает от села Яблоневое до станции, на 5 мин больше, причем скорость автомобиля на 12 км/ч больше скорости автобуса. Найдите скорость автобуса и скорость легкового автомобиля.

Подсказка

Ответ


Вернуться к содержанию учебника